Table of Contents
Introduction:
The TDA7265 is a dual-channel, Class AB audio power amplifier IC designed for use in high-quality stereo audio applications. Capable of delivering up to 25W per channel into 4Ω or 8Ω loads, it is ideal for home audio systems, active speakers, and multimedia applications. The IC operates on a split power supply, typically ±10V to ±25V, and features built-in protection against overheating and short circuits, ensuring durability and safe operation.
Its key features include low distortion, excellent sound quality, and a wide operating voltage range. The TDA7265 also incorporates a Mute/Standby function, allowing the amplifier to be muted or switched to a low-power standby mode when not in use, making it energy-efficient. A minimal number of external components are required, simplifying design and reducing overall cost, which makes it popular in DIY audio projects and commercial audio applications.
Components Required:
| S.No | Components | Value | Qty. |
|---|---|---|---|
| 1. | Amplifier IC | TDA7265 | 1 |
| 2. | Capacitors | 1000uf, 47uf, 1uf | 2,1,2 |
| 3. | Ceramic Capacitor | 100nf | 4 |
| 4. | Resistor | 47K, 18K, 10K, 560ohm, 4R7 | 2,2,2 ,2,2 |
| 5. | Speaker | 4Ω or 8Ω | 2 |
| 6. | Dual Power Supply | 8V – 22V | – |
| 7. | Audio Input | – | – |
TDA7265 Pinout:
The TDA7265 is a Class AB dual audio power amplifier integrated circuit designed for stereo audio amplification. It delivers up to 25W per channel into 4Ω or 8Ω speakers, making it suitable for home audio systems, active speakers, car audio, and multimedia applications.

Key Features:
- Output Power: 25W per channel (stereo) into 4Ω.
- Operating Voltage: ±10V to ±25V (split power supply).
- Mute/Standby Function: Allows muting and low-power standby mode.
- Low Distortion: Ensures high-quality sound output.
- Built-in Protection: Includes thermal shutdown and short-circuit protection.
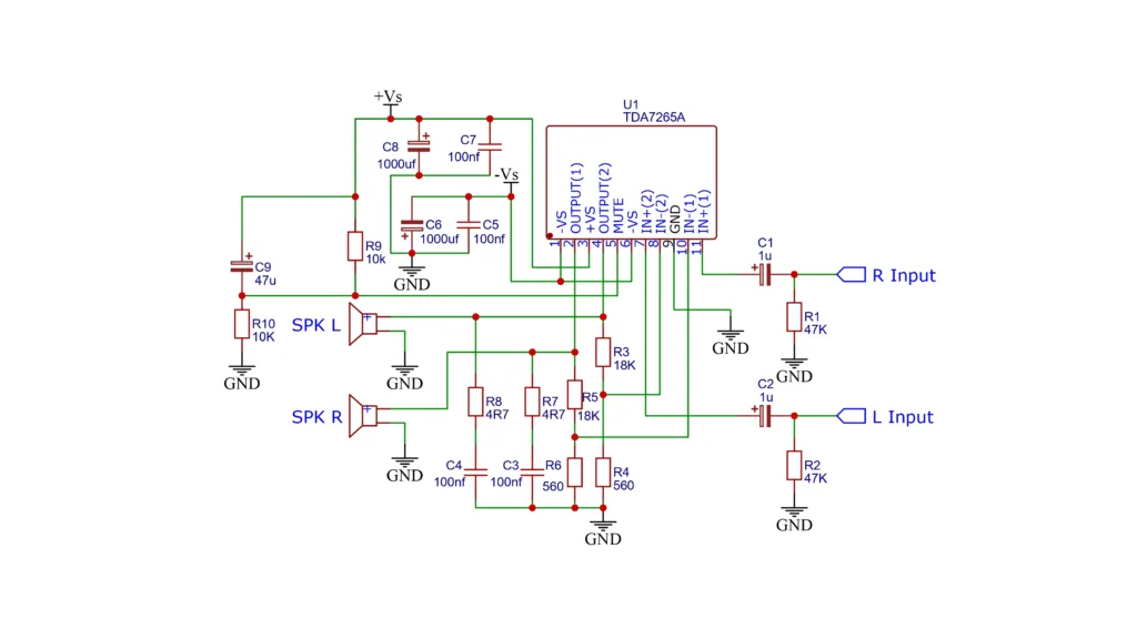
Circuit Diagram:

Working Explaination:
Here’s a detailed breakdown of the circuit diagram, component by component, and their role in the TDA7265A stereo amplifier:
Power Supply Section:
- +Vs and -Vs:
- These are the positive and negative supply voltage pins of the TDA7265A. The IC is powered using a split power supply (dual rail), meaning it requires both positive and negative voltage inputs.
- Typical voltage range for the TDA7265A: ±10V to ±25V.
- C8 (1000 µF) and C7 (100 nF):
- These capacitors filter and smooth out the noise or ripples from the positive voltage rail.
- C8 (1000 µF) is a large electrolytic capacitor used to handle lower-frequency ripples, while C7 (100 nF) is a small ceramic capacitor that deals with high-frequency noise.
- C6 (1000 µF) and C5 (100 nF):
- Similar to C8 and C7 but for the negative voltage rail (-Vs).
- C6 (1000 µF) smooths low-frequency ripple, while C5 (100 nF) removes high-frequency noise on the negative supply.
Input Section (R and L channels):
- C1 (1 µF) and C2 (1 µF):
- These are DC blocking capacitors for the right and left input channels.
- They block any DC component from the input signal and allow only the AC audio signal to pass through to the amplifier.
- R1 (47 kΩ) and R2 (47 kΩ):
- These resistors provide a path to ground for any residual DC and stabilize the input signal.
- They form a high-pass filter together with C1 and C2, blocking very low-frequency noise from reaching the amplifier (typically subsonic frequencies).
Output Section (SPK L and SPK R):
- R7, R8 (4.7 Ω) and C4, C3 (100 nF):
- These components form the Zobel network, which is placed across the output terminals.
- This network stabilizes the amplifier by preventing high-frequency oscillations that can occur due to the inductive nature of speakers. It compensates for the impedance variation of the speakers over different frequencies.
- SPK L and SPK R:
- These are the left and right speaker outputs connected to the amplifier’s output pins (Pin 2 for SPK L and Pin 3 for SPK R).
Feedback and Gain Control Network:
- R3 (18 kΩ) and R5 (18 kΩ):
- These resistors form part of the feedback network from the output to the inverting input (pins 8 and 10).
- They help control the gain of the amplifier by determining the feedback ratio, and ultimately the amount of amplification provided.
- R6 (560 Ω) and R4 (560 Ω):
- These resistors work with the feedback network to fine-tune the gain of each channel.
- The values of these resistors ensure the correct amount of feedback is applied, maintaining amplifier stability and desired gain.
Input Biasing and Decoupling:
- R9 (10 kΩ) and R10 (10 kΩ):
- These resistors are connected to ground and serve as pull-down resistors for the left and right inputs, ensuring that the input lines are biased properly and any residual voltage is bled off to ground.
- C9 (47 µF):
- This capacitor is part of the input stage, likely for smoothing or providing a decoupling function to stabilize the DC bias on the input stage.
Mute/Standby Functionality:
- Pin 5 (Mute/Standby):
- This pin is used to mute the amplifier or put it in a low-power standby mode.
- By applying an external control signal (such as a logic level from a microcontroller or a switch), the amplifier can be muted without turning off the power completely.
Circuit Operation Summary:
Input Stage:
- The audio signals are fed into the circuit through capacitors C1 and C2, which block DC components and pass only the AC audio signal.
- Resistors R1 and R2 stabilize the input and form a filter to remove low-frequency noise.
Amplification:
- The audio signal is amplified by the TDA7265A IC. The gain is controlled by the feedback network consisting of R3, R4, R5, and R6.
- The Zobel network (R7, R8, C3, and C4) ensures the amplifier’s stability by compensating for the inductive characteristics of the speakers.
Output Stage:
- The amplified signals are output to the left and right speakers (SPK L and SPK R).
Power Supply Filtering:
- The power supply rails are filtered by capacitors C5, C6, C7, and C8 to provide a stable power source, free from noise and ripples.
Mute/Standby:
- The mute/standby functionality (Pin 5) allows the amplifier to be muted or placed into standby mode to save power or reduce noise during idle periods.
Applications:
This circuit is typically used in:
- Home audio systems
- Stereo speakers
- TV and multimedia sound systems
- Car audio amplifiers
It can drive medium to high-power speakers in stereo configurations with good audio quality.















