Table of Contents
Introduction:
A CD4060-based LED chaser circuit is an engaging and straightforward project that creates a visually appealing “chasing” light effect, commonly used for decorative purposes or in digital displays. The CD4060 is a 14-stage binary ripple counter with an integrated oscillator, capable of generating clock pulses to drive the LEDs. The circuit operates by sequentially lighting up multiple LEDs, creating the appearance of movement. An external resistor-capacitor (RC) network defines the oscillator’s frequency, which in turn controls the speed at which the LEDs “chase” each other.
A transistor, such as the BC547, helps amplify the current to drive the LEDs efficiently, while diodes and resistors ensure proper current flow and protection. The LED chaser’s simplicity, low cost, and visual effect make it popular in hobbyist electronics, learning environments, and decorative lighting applications. Adjusting the RC network allows for customization of the speed and pattern of the LED sequence.
Component Required:
| S.NO | Components | Value | Qty. |
|---|---|---|---|
| 1. | IC | CD4060 | 1 |
| 2. | Transistor | BC547 | 1 |
| 3. | Resistor | 100K, 33K, 220ohm, 180ohm | 1,1,1,6 |
| 4. | Diode | 1N4007 | 5 |
| 5. | Capacitor | 1000uf, 0.1uf(104) | 1,1 |
| 6. | LED | 5MM any Color | 6 |
| 7. | Battery | 9V | 1 |
CD4060 Pinout:
The CD4060 is a versatile 14-stage ripple-carry binary counter/divider with an integrated oscillator, making it a popular choice for timing and frequency division applications. It operates by taking clock pulses from an external or internal oscillator and dividing them into multiple outputs. These outputs, which include Q4 to Q14, provide binary divisions of the oscillator frequency.

| Pin No. | Pin Name | Description |
|---|---|---|
| 1 | Q12 | Output pin for stage Q12 |
| 2 | Q13 | Output pin for stage Q13 |
| 3 | Q14 | Output pin for stage Q14 |
| 4 | Q6 | Output pin for stage Q6 |
| 5 | Q5 | Output pin for stage Q5 |
| 6 | Q7 | Output pin for stage Q7 |
| 7 | Q4 | Output pin for stage Q4 |
| 8 | VSS | Ground (0V) |
| 9 | NC | No connection |
| 10 | NC | No connection |
| 11 | NC | No connection |
| 12 | RESET | Reset pin (active high) |
| 13 | Q9 | Output pin for stage Q9 |
| 14 | Q8 | Output pin for stage Q8 |
| 15 | Q10 | Output pin for stage Q10 |
| 16 | VDD | Positive power supply (+3V to 15V) |
Key Features:
- Oscillator: The CD4060 can operate with an external resistor-capacitor (RC) network to generate clock pulses, eliminating the need for a separate clock generator.
- 14-stage Counter: It has 10 output pins (Q4 to Q14), each providing a binary division of the clock pulse, allowing for a wide range of timing applications.
- Reset Function: The IC includes a reset pin that can be used to restart the counter at any point.
- Wide Operating Voltage: It works across a range of 3V to 15V, making it suitable for both low and high voltage applications.
Due to its reliability and flexibility, the CD4060 is used in circuits requiring timing, clock division, or sequential control, such as LED chasers, timers, and oscillators.
BC547 Pinout:

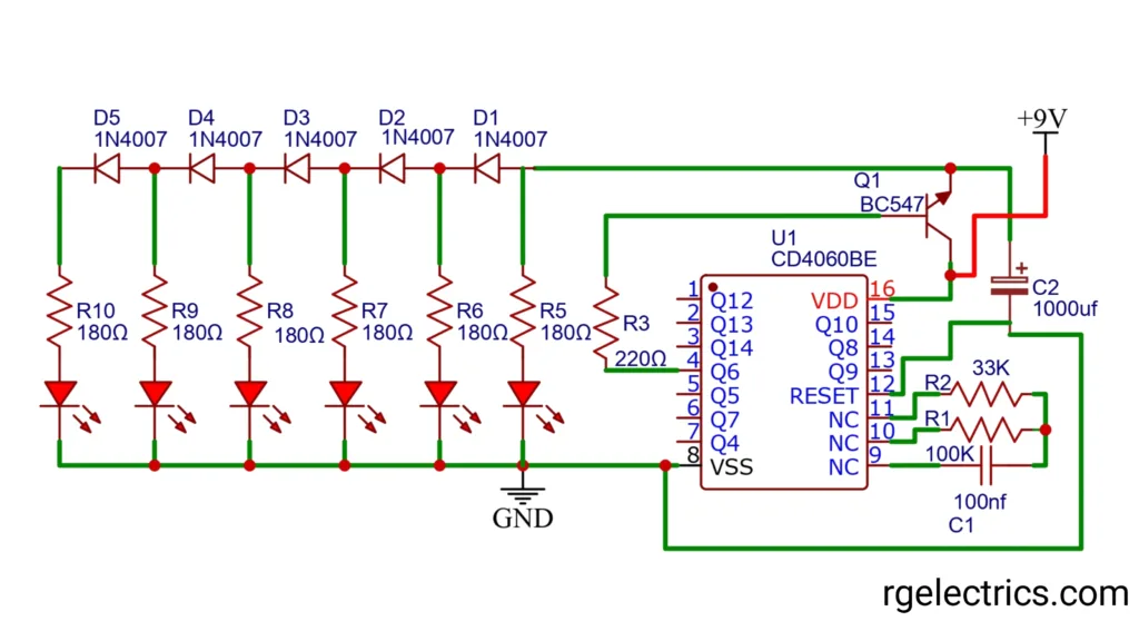
Circuit Diagram:

Working Explaination:
Key Components:
- CD4060BE: This is a binary counter IC with an integrated oscillator, which generates clock pulses to drive sequential output signals.
- LEDs (D1-D5): The five LEDs are the visual indicators for the LED chaser. They will light up in a sequential or patterned manner based on the counter’s outputs.
- Diodes (D1-D5 – 1N4007): These protect the LEDs and ensure current flows in the correct direction.
- Resistors:
- R1 (100KΩ), R2 (33KΩ), and C1 (100nF): These components are part of the RC timing network that controls the oscillation frequency of the CD4060. The frequency of oscillation determines how fast the LEDs will “chase.”
- R3 (220Ω): Pull-down resistor to ensure proper logic levels at the input.
- R5 to R10 (180Ω): These are current-limiting resistors for each LED to prevent them from burning out by limiting the current through them.
- Transistor (Q1 – BC547): The NPN transistor is used for switching the LEDs on and off based on the outputs from the CD4060. It amplifies the current to drive the LEDs effectively.
- Capacitors (C1 – 100nF, C2 – 1000uF):
- C1 (100nF) helps filter noise in the oscillator circuit.
- C2 (1000uF) is used for smoothing the power supply to prevent fluctuations.
Working Principle:
- The CD4060BE IC uses the external RC components (R1, R2, C1) to generate clock pulses.
- As the clock pulses are generated, the IC counts and the outputs (Q4 to Q14) toggle sequentially in binary fashion.
- The LED chaser effect is created because each of the LEDs (D1-D5) is connected to different outputs of the IC. As each output goes high or low in sequence, the corresponding LED turns on or off, creating the “chasing” visual effect.
- The speed of the LED chaser depends on the oscillator frequency, which is controlled by the combination of R1, R2, and C1.
This circuit is commonly used for visual effects, such as decorative lighting or as a display in digital projects. The CD4060 counter makes it easy to create patterns with minimal components.
Applications:
- Decorative Lighting
- Educational Tools
- Science project















