5V to 12V Boost Converter Circuit

Introduction:

A boost converter is a type of DC-DC converter that steps up a lower input voltage to a higher output voltage. The circuit shown here is a simple 5V to 12V boost converter, designed using the versatile 555 timer IC, an inductor, and a few supporting components. This circuit is ideal for low-power applications where a stable 12V DC output is required, such as powering small electronic devices or modules from a 5V source.

The heart of this boost converter is the 555 timer IC, configured in astable mode to generate a continuous PWM signal. This signal controls the switching of a BD139 transistor, which alternately charges and discharges the inductor. The inductor plays a critical role in storing energy and releasing it at a higher voltage. A Schottky diode and Zener diode ensure efficient and stable operation, while a smoothing capacitor reduces ripples in the output voltage.

This circuit demonstrates the fundamental principles of energy storage and release in inductors, making it a practical and educational project for hobbyists and engineers alike. With a simple design and commonly available components, this boost converter effectively steps up a 5V input to a 12V output, delivering up to 300mA of current.

Component Details:

S.NoComponentsValueQty.
1.ICNE5551
2.TransistorBD1391
3.Resistor1K, 10K2, 1
4.Capacitor1uf/50uF, 560pf, 10nf1,1,1
5.Diode1N58191
6.Zener Diode12V 1W1
7.Inductor100uH1
8.Power Supply5V DC1

BD139 Pinout:

bd139 pinout

NE555 Pinout:

ne555 pinout

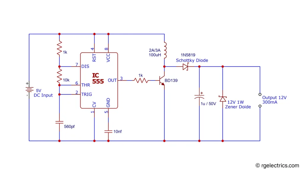
Circuit Diagram:

circuit

Circuit Explaination:

This circuit is a 5V to 12V boost converter that uses the 555 timer IC in astable mode to generate a high-frequency PWM signal. Here’s how it works:

Components and Their Roles:

  1. 555 Timer IC:
    • Configured in astable mode to produce a continuous square wave signal.
    • The frequency and duty cycle are controlled by the 1kΩ and 10kΩ resistors, and the 560pF capacitor.
  2. Inductor (100µH):
    • Stores energy when current flows through it and releases it when the circuit switches off, boosting the voltage.
  3. BD139 Transistor:
    • Acts as a switch controlled by the 555 timer output.
    • Alternates between conducting and non-conducting states based on the PWM signal.
  4. 1N5819 Schottky Diode:
    • Prevents reverse current and allows current to flow to the load during the off state of the transistor.
  5. 1µF Capacitor:
    • Smoothens the output by reducing voltage ripples.
  6. 12V Zener Diode:
    • Regulates the output voltage to 12V by clamping it when it exceeds the Zener voltage.

Working:

  • The 555 timer generates a high-frequency signal that switches the transistor on and off.
  • When the transistor is on, the inductor charges, storing energy as a magnetic field.
  • When the transistor switches off, the inductor releases its stored energy, and the combined voltage is boosted.
  • The Schottky diode ensures the current flows to the output capacitor and load.
  • The Zener diode ensures the output voltage is clamped at 12V.

Output:

  • The circuit boosts a 5V DC input to a regulated 12V DC output, capable of delivering up to 300mA.

Applications:

  1. Microcontroller-Based Projects
  2. Battery-Powered Devices
  3. LED Lighting
  4. Communication Modules
  5. Small Electronic Gadgets
  6. Charging Applications
  7. Testing and Prototyping
  8. Powering Sensors

Leave a Comment

Related Post